您好,欢迎访问重庆天朋石业官网!我们专业提供石雕,包坟,包墓,修墓,刻碑,骨灰盒等!
136 1838 1989
188 8324 0896
当前位置:首页>民间包墓

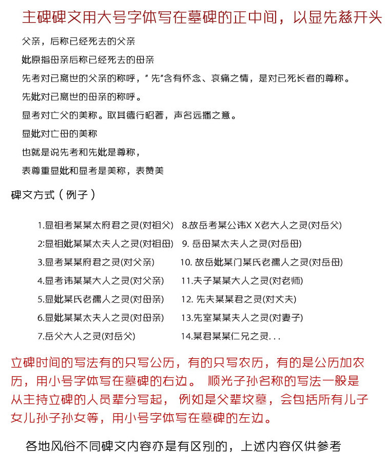
民间包墓

联系我们

重庆天朋石业

地址: 重庆市江津区双宝加油站(向先锋方向50米)
货场:江津中山外语学校隔壁

咨询热线

微电:188 8324 0896

微电:136 1838 1989

福地吉祥墓

产品分类: 民间包墓

价格:6100

在弘扬传统雕刻的基础上,力求发展,不断创新,已建成一支管理规范、技术过硬的员工队伍,能充分满足广大客户对产品质量、数量、规格和交货时间等各方面的要求。

订购热线:18883240896

淘宝下单购买
产品详情


采购:福地吉祥墓
* 表示必填
  • 请填写采购的产品数量和产品描述,方便我们进行统一备货。

推荐资讯


线
咨询热线:

188 8324 0896

136 1838 1989

在线客服:
点击这里给我发消息
微信交流:
公司官网: www.cqtpsy.com